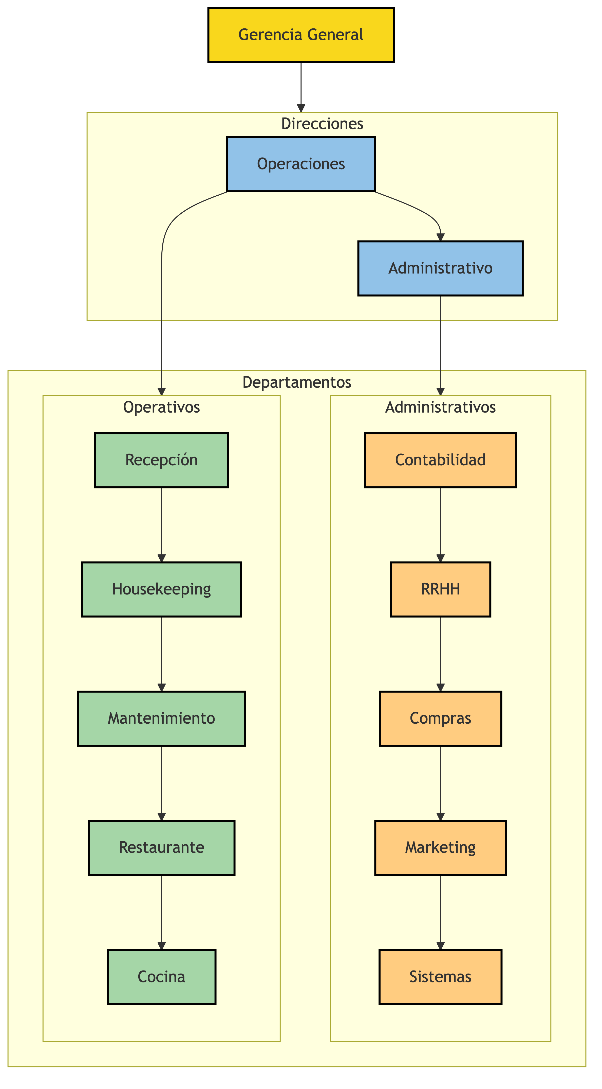
Organigrama Hotel Italia
El organigrama refleja nuestra estructura organizacional basada en principios de Holacracy, permitiendo autonomía y toma de decisiones distribuida.

Niveles Organizacionales
Gerencia General
- Dirección estratégica
- Toma de decisiones ejecutivas
- Gestión de stakeholders
Jefaturas
- Operaciones: Responsable de la operación hotelera
- Administrativo: Responsable de la gestión administrativa
Departamentos Operativos
- Recepción: Front desk y atención al huésped
- Housekeeping: Limpieza y mantenimiento de habitaciones
- Mantenimiento: Mantenimiento de instalaciones
- Restaurante: Servicio de alimentos y bebidas
- Cocina: Producción de alimentos
Departamentos Administrativos
- Contabilidad: Gestión financiera
- Recursos Humanos: Gestión del personal
- Compras: Adquisiciones y proveedores
- Marketing: Promoción y ventas
- Sistemas: Soporte tecnológico