Procesos de Recepción
Alineación con Objetivos
Todos los procesos están diseñados para:
- Maximizar la satisfacción del cliente
- Optimizar oportunidades de venta
- Reducir costos operativos
Procesos Principales
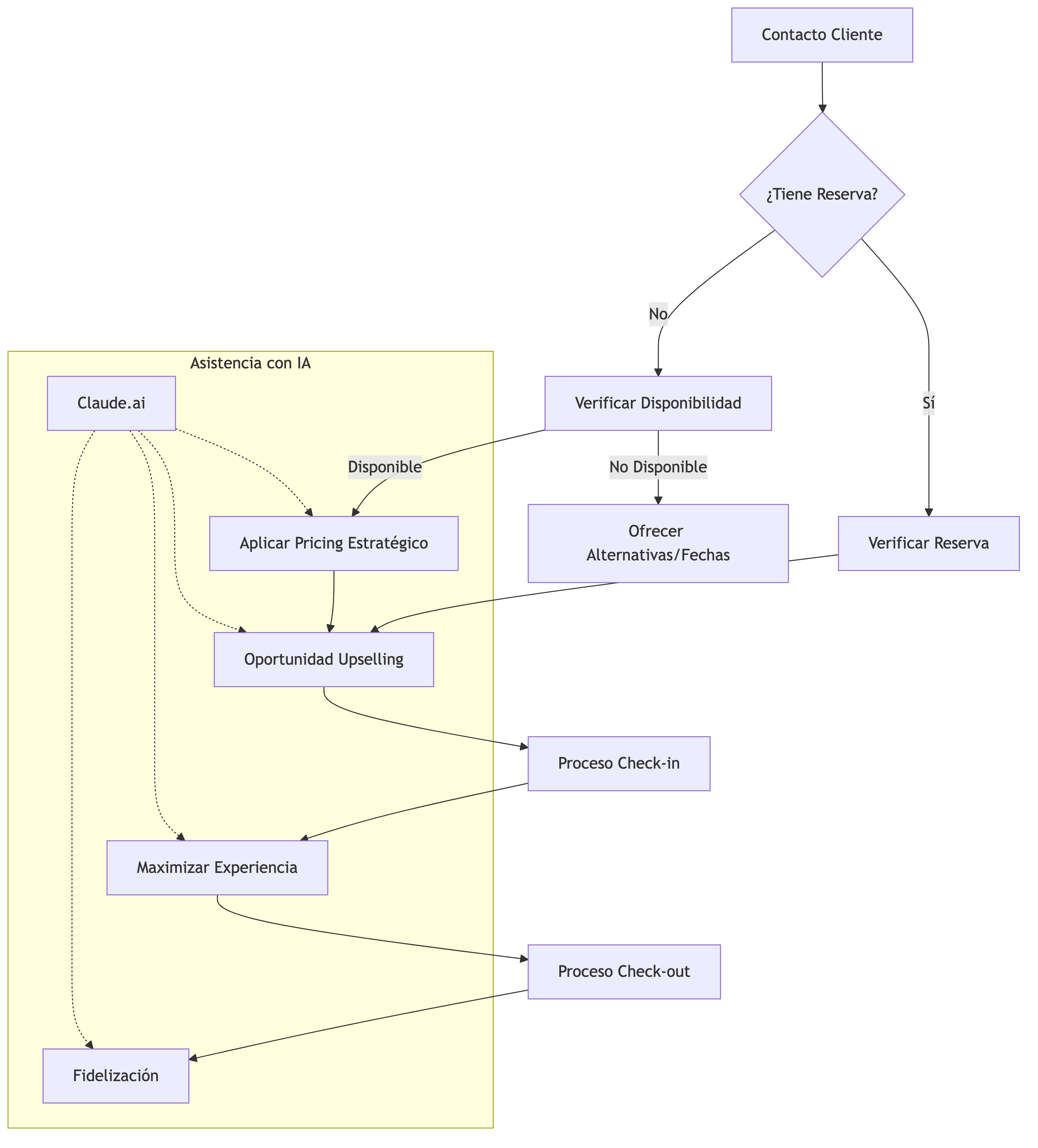
1. Gestión de Reservas
Sistema: Todas las reservas se gestionan en Cloudbeds. Ver Guía de Reservaciones para instrucciones detalladas.
1.1 Captura de Reservas
- Recepción de solicitud (directa u OTA)
- En Cloudbeds: Dashboard > Calendar > verificar disponibilidad
- Aplicación de estrategia de pricing según demanda (ver Tarifas)
- Oportunidad de upselling (ver Guía de Upselling)
- Crear reserva en Cloudbeds con datos completos del huésped
- Sistema envía confirmación automática al email del huésped
1.2 Modificaciones y Cancelaciones
- En Cloudbeds: Buscar reserva > Modify Reservation
- Verificación de políticas aplicables
- Oferta de alternativas para evitar cancelaciones
- Actualizar en sistema y confirmar con huésped
2. Check-in
Sistema: El check-in se realiza en Cloudbeds. Ver Guía de Check-in para el proceso completo. Consultar Odoo CRM para historial del huésped.
2.1 Preparación
- En Cloudbeds: Dashboard > Today’s Arrivals - revisar llegadas del día
- En Odoo CRM: Consultar perfil del huésped - historial y preferencias
- Pre-asignación de habitaciones en Cloudbeds (verificar estado “Clean”)
- Coordinar amenidades especiales con Housekeeping
2.2 Proceso de Check-in
- Bienvenida personalizada (ver Guía de Saludos)
- En Cloudbeds: Buscar reserva > verificar detalles con huésped
- Oportunidad de upselling (ver Guía de Upselling)
- Completar datos en Guest Details (documento, email, teléfono)
- Asignar habitación: Room Assignment > seleccionar habitación limpia
- Procesar pago/garantía en sección Payments
- Click “Check In” para completar
- Entrega de llaves e información del hotel
3. Durante la Estadía
3.1 Atención a Solicitudes
- Recepción de solicitud
- Registro en sistema de seguimiento
- Coordinación con departamento correspondiente
- Confirmación de resolución
- Verificación de satisfacción
3.2 Gestión de Extensiones
- Verificación de disponibilidad
- Aplicación de estrategia de pricing
- Actualización en sistemas
- Coordinación con housekeeping
4. Check-out
Sistemas: Check-out en Cloudbeds, facturación en Odoo. Ver Guía de Check-out y Guía de Facturación.
4.1 Preparación
- En Cloudbeds: Dashboard > Today’s Departures - revisar salidas
- Verificar consumos pendientes (coordinar con Restaurante - Odoo POS)
- Pre-facturación: revisar Folio completo en Cloudbeds
4.2 Proceso de Check-out
- Saludo y consulta sobre la estancia (ver Guía de Saludos)
- En Cloudbeds: Abrir reserva > Folio > revisar cargos con huésped
- Agregar cargos de último momento si aplica (minibar, etc.)
- Procesar pago final en sección Payments
- Click “Check Out” para cerrar estancia
- En Odoo: Generar factura electrónica (SRI)
- Solicitar reseña en Google/Booking/TripAdvisor
- Despedida cálida e invitación a regresar
5. Auditoría Nocturna
Sistema: Reportes y cierre en Cloudbeds. Ver Guía de Reportes.
5.1 Cierre Diario
- En Cloudbeds: Reports > Manager’s Report - verificar ocupación
- Conciliación de pagos: Reports > Payments - comparar con caja física
- Verificar discrepancias de habitaciones (In-House vs. estado físico)
- Generar y revisar reportes operativos
5.2 Preparación del Día Siguiente
- En Cloudbeds: Dashboard > Tomorrow’s Arrivals
- Pre-asignación de habitaciones según preferencias
- Verificar solicitudes especiales en notas de cada reserva
- Revisar tarifas según ocupación proyectada (ver Tarifas)
Optimización con IA
Claude.ai como Asistente Principal
Utilizamos Claude.ai para potenciar múltiples aspectos de la operación:
Ejemplos de Aplicación:
- Respuestas a Consultas y Cotizaciones
- Generación de respuestas personalizadas a solicitudes de reserva
- Creación de ofertas ajustadas al perfil del cliente
- Seguimiento automático de cotizaciones pendientes
- Comunicados a Clientes
- Emails de pre-llegada con información personalizada
- Comunicaciones durante la estancia para mejorar experiencia
- Seguimiento post-estancia para fidelización
- Creación de Contenido
- Descripciones atractivas de paquetes y promociones
- Respuestas a reseñas en OTAs y redes sociales
- Contenido para newsletters y comunicaciones
- Análisis de Datos
- Interpretación de patrones de reserva para ajustar estrategias
- Análisis de feedback para identificar áreas de mejora
- Recomendaciones para optimización de tarifas
Integración actual: Claude.ai complementa nuestros sistemas Cloudbeds (PMS) y Odoo (CRM) para comunicaciones personalizadas y análisis de datos.
Estándares de Servicio y Eficiencia
| Proceso | Estándar de Tiempo | Estándar de Calidad | Métrica de Eficiencia |
|---|---|---|---|
| Check-in | 5 minutos | NPS > 85 | Upselling 30% |
| Check-out | 3 minutos | Sin errores facturación | Rev/empleado +10% |
| Respuesta a solicitudes | 10 minutos | 95% primera llamada | Costos -10% |
| Resolución incidencias | 30 minutos | 95% satisfacción | Reincidencia <5% |
Flujos de Trabajo
